详情描述,丽水婚礼主持人培训,丽水商务主持人培训,丽水婚礼策划师培训,丽水晚会主持人
培训,丽水发布会主持人培训,丽水车展主持人培训
禾智培训,不要走你想要的路,在没有回程的情况下,除了风景之外,还有陷阱,不要在被磨损
的时候受到伤害,只有懂得认真面对生活。有时候路不是在脚下,而是在我们心中,想到一个好
去处,只有少一遗憾。卑微的心如野草般的花,不要取笑外界,不在乎世间的嘲笑。感觉就是
这样不能听别人,有自己的主人。每个人都有自己的生活方式,其他人可能不适合你。他自己的
标准很简单,一种感觉可以让你高兴安心,谈论一种痛苦和焦虑的感觉,应该谨慎。
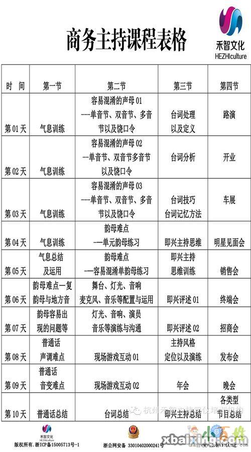
禾智培训,在专业职业培训课程设置方面,都秉承着以专业理论与舞台实践想结合为基础,以市
场演出检验为标尺的经营理念。对于课程方面,我们一直坚持为学员提供详细的课程表,每天每
个课时上什么科目都写的清楚。坚决不会给学生提供所谓授课大纲。在学生结业后,禾智有自己
完善并全面的各大搜索引擎推广系统与技术。让学生放心学习,开心接演出或就业。
对于婚礼主持与商务主持课程,我们采用上午学习,下午自习练习按约定时间交作业的方式。在
短时间内让学生迅速掌握婚礼主持以及各类商业主持的方法与技巧。当然,对于现场的彩排,主
持人以及新人台位,每个环节音乐与台词编辑等都会提供完善教学方法并是经过上千场演出市场
验证的并得到新人以及客户的好评。对于,主持方面的策划以及现场道具认知以及婚礼或商务演
出礼仪等在教学过程中都有完美的体现。
学生切记以下选择机构的要:
对于主持类学生学习来讲,首先看详细课程表,就是每天每个课时介绍很明晰的表格。千万不要
相信所谓的授课大纲,这个只是老师安排教学计划的其中一个依据。对于,每天写一段字的“课
程表”,学生无法对自己所学内容进行检验。
对于主持类学生后期推广来说,勿信加演出群等等。群里那么多的成熟主持人为什么用新人呢!
直接可以问培训机构,你们是否做了大型搜索引擎首页演出推广。如果说有,直接问培训机构要
演出关键词,进行引擎搜索看是否在首页。千万不要用对方机构名称搜索,因为这样的词,不用
做推广都可以搜索到。
商务主持人培训
总课时:40课时
班级人数:1对5
培训对象:热爱商业演出或综艺娱乐主持及大型企业内部主持人专业素质,能力等需要提高的人
士。
商务主持培训课程内容:气息,发音,普通话纠正,台词技巧,即兴主持逻辑思维构架,规定情
境主持(晚会,年会,终端会,招商会等主持以及策划等)
商务主持培训教材:
1.普通话培训测试指南
2.教师自编教材(初级)
司仪培训
总课时:42课时
课程内容:气息、发音、新人彩排,各个环节台词编辑以及音乐选择技巧,即兴主持逻辑思维构
架各类型婚礼主持策划等。
您将获得:
签署培训质量保证协议;
推荐加入主持团队;
赠送46G音乐以及婚礼策划、台词等;
协助学生拍摄婚礼现场视频仪式部分;
各种大型搜索引擎及专业大型婚礼网站宣传推广。
演讲口才培训
总课时:24课时
班级人数:1对5
培训对象:帮助不善于表达的人提高沟通以及语言组织技巧、使表达自然流畅。面对领导专家讲
话,求职面试时心态稳定,应答有思路。提升讲师授课技巧使内容更加丰富,语言更具渲染力以
及号召性。最终实现自我价值以及提升现场销售额。
演讲口才培训课程内容:气息、发音以及普通话纠正、演讲与口才台词技巧、演讲口才逻辑思维
构架,即兴演讲以及保健品、美业、产品等讲师PPT制作以及授课技巧等。
禾智报名热线:13456818279(小智老师-微信同步)
禾智报名QQ:2592885563
禾智主持策划培训机构官网:www.xiaozhipeixun.com
禾智培训地址:杭州市拱墅区祥园路38号浙江日报社印务西楼

服务品牌有;格力,美的,海尔,春兰,奥克斯,松下,日立,伊莱克斯,三洋,志高,海信,三菱,科龙,大金,格兰仕,长虹,LG,三星,TCL,澳柯玛,惠而浦

服务品牌有;格力,美的,海尔,春兰,奥克斯,松下,日立,伊莱克斯,三洋,志高,海信,三菱,科龙,大金,格兰仕,长虹,LG,三星,TCL,澳柯玛,惠而浦,夏普,开利

李姐回收冬虫夏草东阿阿胶微信号《138,1133,7577》冬虫夏草 九朝贡胶 5X极草含片,近期东阿阿胶,老阿胶 回收冬虫夏草 qq 59,388,9206 高价收购同仁堂总统牌70克90克礼盒燕窝,各种5A???6A级散装马来西亚燕窝。毛燕、燕条、燕碎、泰国洞燕。同仁堂虫草22.5克25克40克60克80克120克,专业回收山东东阿阿胶、北京同仁堂阿胶、福牌阿胶,价格面议。

中成培训全国招生办公室:招生老师::郭老师全国报名热线微信同步:18800162207,18311352343学校名称:北京中成兴业技术培训中心学校地址:北京市海淀区上地西里颂芳园4号楼310室物业管

李姐回收冬虫夏草东阿阿胶微信号《138,1133,7577》冬虫夏草 九朝贡胶 5X极草含片,近期东阿阿胶,老阿胶 回收冬虫夏草 qq 59,388,9206 高价收购同仁堂总统牌70克90克礼盒燕窝,各种5A???6A级散装马来西亚燕窝。毛燕、燕条、燕碎、泰国洞燕。同仁堂虫草22.5克25克40克60克80克120克,专业回收山东东阿阿胶、北京同仁堂阿胶、福牌阿胶,价格面议。

福州市回收冬虫夏草[地址:本市范围内。价格:按产地、品牌、质量、规格、日期、数量以质论价,一般回收克价在88元至238元不等。同仁堂品牌价格比较高些。公司理念:不邮寄、不物流,一律登门。计量精准、报价

李姐回收冬虫夏草东阿阿胶微信号《138,1133,7577》冬虫夏草 九朝贡胶 5X极草含片,近期东阿阿胶,老阿胶 回收冬虫夏草 qq 59,388,9206 高价收购同仁堂总统牌70克90克礼盒燕窝,各种5A???6A级散装马来西亚燕窝。毛燕、燕条、燕碎、泰国洞燕。同仁堂虫草22.5克25克40克60克80克120克,专业回收山东东阿阿胶、北京同仁堂阿胶、福牌阿胶,价格面议。

李姐回收冬虫夏草东阿阿胶微信号《138,1133,7577》冬虫夏草 九朝贡胶 5X极草含片,近期东阿阿胶,老阿胶 回收冬虫夏草 qq 59,388,9206 高价收购同仁堂总统牌70克90克礼盒燕窝,各种5A???6A级散装马来西亚燕窝。毛燕、燕条、燕碎、泰国洞燕。同仁堂虫草22.5克25克40克60克80克120克,专业回收山东东阿阿胶、北京同仁堂阿胶、福牌阿胶,价格面议。

福建福州市[登门区街道路]县[乡镇场]回收冬虫夏草[联系时V136@991@22221话同号]《要求:产地青海、西藏、四川主产区(海拔3500米至4500米)冬虫夏草,主要产品;同仁堂或其它品牌礼盒散

李姐回收冬虫夏草东阿阿胶微信号《138,1133,7577》冬虫夏草 九朝贡胶 5X极草含片,近期东阿阿胶,老阿胶 回收冬虫夏草 qq 59,388,9206 高价收购同仁堂总统牌70克90克礼盒燕窝,各种5A???6A级散装马来西亚燕窝。毛燕、燕条、燕碎、泰国洞燕。同仁堂虫草22.5克25克40克60克80克120克,专业回收山东东阿阿胶、北京同仁堂阿胶、福牌阿胶,价格面议。

福州市厦门市泉州市莆田市《登门全市区≥县≥乡镇≥街道≥回收冬虫夏草》V话号136≮991≯22221同号≤包装≥瓶≥盒≥罐≥袋≮兜等≯大小比如2条、3条、4条、5条等等条。同仁堂及其它品牌系列常见包装

福清市回收冬虫夏草V13699122221话{同号}同时收购礼品海参、燕窝、东阿阿胶、片子癀。包装方式[瓶][盒][罐][袋][兜]或散装等。包装内数量从15克到100克或500克以上不限。《主题价格

李姐回收冬虫夏草东阿阿胶微信号《138,1133,7577》冬虫夏草 九朝贡胶 5X极草含片,近期东阿阿胶,老阿胶 回收冬虫夏草 qq 59,388,9206 高价收购同仁堂总统牌70克90克礼盒燕窝,各种5A???6A级散装马来西亚燕窝。毛燕、燕条、燕碎、泰国洞燕。同仁堂虫草22.5克25克40克60克80克120克,专业回收山东东阿阿胶、北京同仁堂阿胶、福牌阿胶,价格面议。

全国各地高价上门回收抵押车联系方式,收按揭车分期车,各种原因导致不能过户车。您是不是有这方面的车辆要处理呢?接下来就让我给你普及一下抵押车回收方面的知识吧!首先我们来了解一下抵押车的回收标准。一种来源

公积金优化,汽车抵押不押车,银行房抵和个人抵押,个人应急周转

李姐回收冬虫夏草东阿阿胶微信号《138,1133,7577》冬虫夏草 九朝贡胶 5X极草含片,近期东阿阿胶,老阿胶 回收冬虫夏草 qq 59,388,9206 高价收购同仁堂总统牌70克90克礼盒燕窝,各种5A???6A级散装马来西亚燕窝。毛燕、燕条、燕碎、泰国洞燕。同仁堂虫草22.5克25克40克60克80克120克,专业回收山东东阿阿胶、北京同仁堂阿胶、福牌阿胶,价格面议。

李姐回收冬虫夏草东阿阿胶微信号《138,1133,7577》冬虫夏草 九朝贡胶 5X极草含片,近期东阿阿胶,老阿胶 回收冬虫夏草 qq 59,388,9206 高价收购同仁堂总统牌70克90克礼盒燕窝,各种5A???6A级散装马来西亚燕窝。毛燕、燕条、燕碎、泰国洞燕。同仁堂虫草22.5克25克40克60克80克120克,专业回收山东东阿阿胶、北京同仁堂阿胶、福牌阿胶,价格面议。

李姐回收冬虫夏草东阿阿胶微信号《138,1133,7577》冬虫夏草 九朝贡胶 5X极草含片,近期东阿阿胶,老阿胶 回收冬虫夏草 qq 59,388,9206 高价收购同仁堂总统牌70克90克礼盒燕窝,各种5A???6A级散装马来西亚燕窝。毛燕、燕条、燕碎、泰国洞燕。同仁堂虫草22.5克25克40克60克80克120克,专业回收山东东阿阿胶、北京同仁堂阿胶、福牌阿胶,价格面议。

李姐回收冬虫夏草东阿阿胶微信号《138,1133,7577》冬虫夏草 九朝贡胶 5X极草含片,近期东阿阿胶,老阿胶 回收冬虫夏草 qq 59,388,9206 高价收购同仁堂总统牌70克90克礼盒燕窝,各种5A???6A级散装马来西亚燕窝。毛燕、燕条、燕碎、泰国洞燕。同仁堂虫草22.5克25克40克60克80克120克,专业回收山东东阿阿胶、北京同仁堂阿胶、福牌阿胶,价格面议。

福州市《登门全市区≥县≥乡镇≥街道≥回收冬虫夏草》V话号136≮991≯22221同号≤包装≥瓶≥盒≥罐≥袋≮兜等≯大小比如2条、3条、4条、5条等等条。同仁堂及其它品牌系列常见包装规格10克、12克


中成培训全国招生办公室:招生老师::郭老师全国报名热线微信同步:18800162207,18311352343学校名称:北京中成兴业技术培训中心学校地址:北京市海淀区上地西里颂芳园4号楼310室物业管...

中成培训招生办公室:招生老师::郭老师报名热线电话18800162207,18311352343微信同步报名入口监理工程师上岗证中国建设教育协会,每月一期报名,全费1350全国通用,报名直接加郭老师中...

广西秋瑞测量员培训是测量测绘专业培训中心,做房建、市政、道路、园林、隧道等施工测量培训。培训内容:1、仪器有全站仪、gps-rtk,经纬仪,垂准仪,水准仪培训等。2、内业培训有南方cass计算土方量,...
福州学财务会计出纳做账,会计职称考证、会计入门,会计真帐实操、财务报税、初级会计、中级会计、注册会计师、出纳会计实操培训等课程。 学习时间:白班、晚班、周末班,线上网课、线下面授多种学习方式,欢迎来电...
学校专注小吃餐饮技术培训,飘香卤菜、炭火烧烤、石磨肠粉、现卤现捞、奶茶、重庆小面、油炸串串、包子馒头、红油凉菜、土家酱香饼、万州烤鱼、骨汤麻辣烫、手打柠檬茶、 原味汤粉王、萝卜牛杂、炒粉炒饭、营养粥、...
开设课程有:西点烘焙培训、生日蛋糕培训、韩式裱花培训、翻糖蛋糕培训、面包烘焙培训、咖啡甜品培训、烘焙培训、西点烘焙全能开店培训等多种课程,欢迎致电咨询预约试听课程! 西点烘焙培训参考:芝士蛋糕、小蛋糕...
领航模具设计培训:将传统师带徒与现代培训有机结合。言传身教,互动式教学。以较短时间掌握一门热门技术!立刻成为父母和朋友眼中的佼佼者!专业技术才是自信的本钱! 培训课程主要有两大类:设计类,1.产品设计...
课程亮点 1.通过优路教育的评测系统对学员学习状况、问题不足全方位测评,并结合诊断结果与学员需求。 2.系统自动对诊断结果作知识点分析,制定针对性解决方案;分解细化阶段目标,制定系统式的提升计划。 3...
国际医美培训学院小班制教学,进校签订入学合同,免费试听。一次学习,终身免费进修,学习期间绝无任何隐形消费。学校采用理论与实操相结合的教学模式,老师由浅至深、循序渐进的引导学生深入学习微整知识,学好扎实...
福州会计培训机构,常年开设会计培训班型,线下面授,线上网课等,0基础学会为止。 提供初级会计职称、中级会计职称、会计入门、出纳实操, CPA注册、CCA财税主管会计、CMA美国、ACCA注册 实战就业...